17.六味地黄丸

# 出处:

《小儿药证直诀》

 

# 组成:

熟地黄八钱(24g)   山萸肉四钱(12g)

干山药四钱(12g)    泽泻三钱(9g)  

牡丹皮三钱(9g)    茯苓三钱(9g)

(药量仅供参考哦)

 

# 用法:

上为末,炼蜜为丸,如梧子大,空心温水化下三丸

(现代用法:蜜丸,每服9g,日 2-3次;亦可作汤剂,水煎服)。

 

# 功用:

填精滋阴补肾。

 

# 主治:

肾阴精不足证。

腰膝酸软,头晕目眩,视物昏花,耳鸣耳聋,盗汗,遗精,消渴,骨蒸潮热,手足心热,舌燥咽痛,牙齿动摇,足跟作痛,以及小儿囟门不合,舌红少苔,脉沉细数。

 

# 证治机理:

本方原为小儿禀赋不足→“肾怯失音,囟门不合,神不足”而设,后世用于肾阴精不足之证。

 

肾为先天之本,主骨生髓→肾阴精不足→骨髓不充→腰膝酸软无力,牙齿动摇,小儿囟门不合。

 

脑为髓之海→肾精不足→髓海空虚→头晕目眩,耳鸣耳聋。

 

肾藏精,为封藏之本→阴精亏虚,封藏不固→阴不制阳,相火妄动→遗精盗汗、潮热消渴、手足心热、口燥咽干。

# 方歌:

六味地黄益肾肝,茱薯丹泽地苓专,

阴虚火旺加知柏,养肝明目杞菊煎,

若加五味成都气,再入麦冬长寿丸。

 

# 出处:

「熟地」

「山萸肉」

「干山药」

 

「泽泻」

「牡丹皮」

「茯苓」

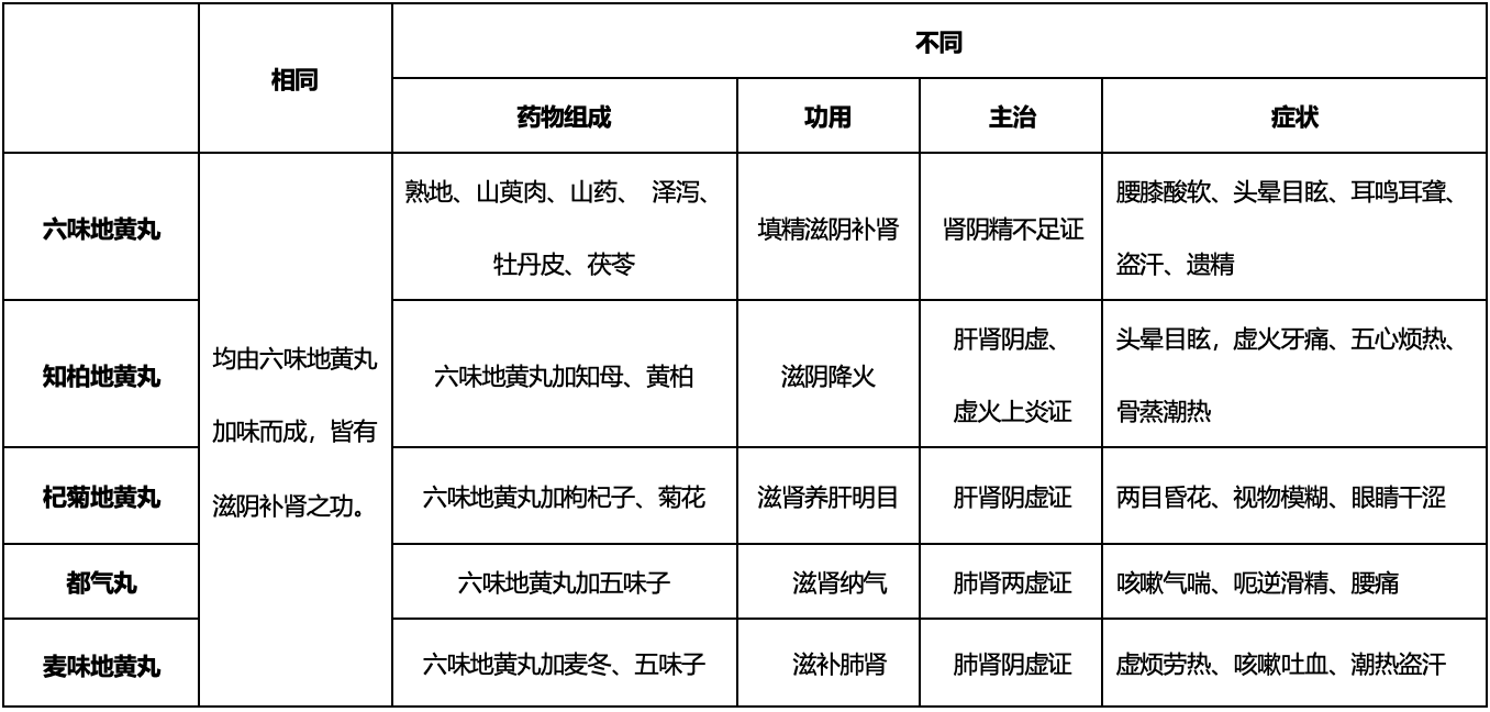
# 鉴别:

 

# 总结:

1、本方为宋·钱乙据《金匮要略》所载崔氏八味丸(肾气丸)减去桂枝、附子而成。《小儿药证直诀笺正》释云:“仲阳意中谓小儿阳气甚盛,因去桂、附而创立此方,以为幼科补肾专药。”后世遵此为滋补肾精之圣剂,虽应念仲阳减味之功,仲景收载之绩,但是方之祖,乃崔氏者也。

 

2、本方为补肾填精之基础方,亦为“三补”“三泻”法之代表方。“三补”与“三泻”相伍,以补为主;肾肝脾三脏兼顾,以滋肾精为主。以腰膝酸软,头晕目眩,口燥咽干,舌红少苔,脉沉细为辨证要点。

 

# 参考文献:

谢鸣. 方剂学[M]. 第3版. 人民卫生出版社, 2016年8月.

 

 

请注意,本文属于医学生笔记,大家还是要遵照医嘱服用中药哦!

 

 

 

 

国家中医国际传播中心 出品

创  作:许美慧 卫佳雯 田禄

审  核:李怡 郑洁莹